内外贸一体化产业示范园区



ABUIABAEGAAgrvDVxQYowIjKUjCHDzj8Bg

5529e2c2-e00c-46ee-b109-b4a945085da7.png



96e743ef-a5a2-4317-84a9-3c7e12edc46a.png


81de335f-633d-4b79-bfa1-4d6f8069473c.png


346f5ff5-c9e1-4350-982e-1c7fd8780f40.png



d29e344d-75e4-41e2-b5d9-141bb0d111b4.png



怀揣创新活力与高增长潜力、契合产业发展方向的以及实现飞跃的发展的你加入
了解详情򠈕
企业服务

商标注册,商标转让,商标驳回复议
版权登记,著作权登记
专利代理,外观设计专利,实用新型专利,发明专利
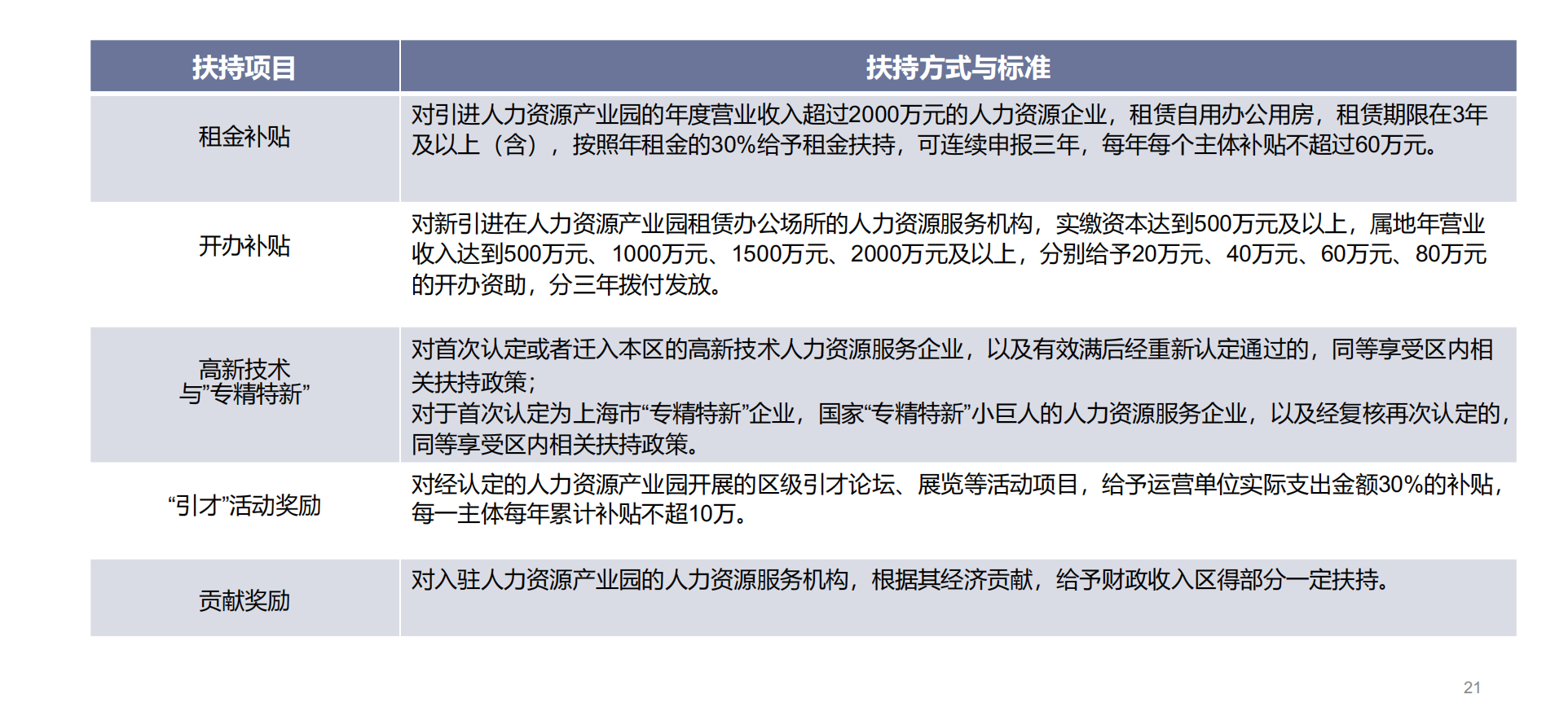
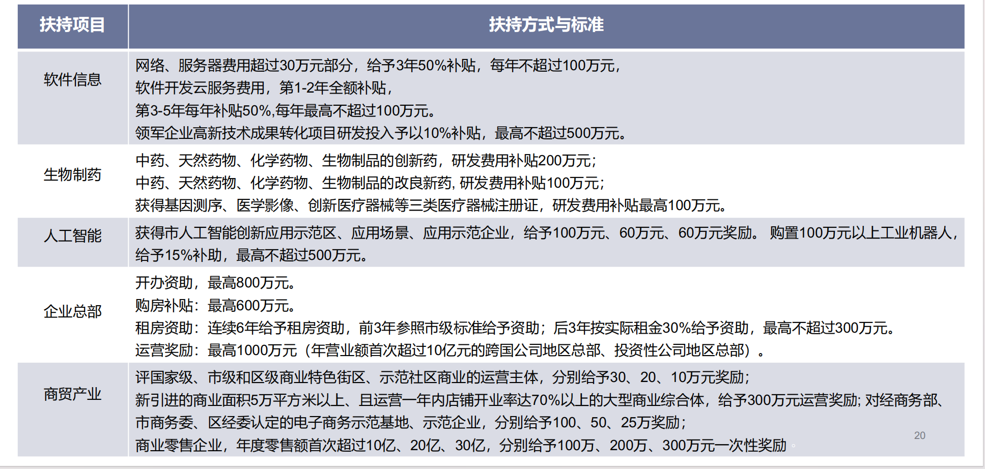
政府扶持项目,高企认证,科技小巨人申请
财税服务
小规模/一般纳税人
代理记帐/财务咨询
汇算清缴,国税CCC办理
内贸市场支持
双循环市场合作
@2025   双循互链企业发展(上海)有限公司  版权所有
地址:上海崧泽大道1728号(国家会展中心附近)
沪icp备2021005956号-2
登录
登录
其他账号登录:
留言
回到顶部